張貼者
連江縣擴大灌溉設施申請補助 --閱讀人次 : 736 本補助以先申請為優先辦理,直至經費用鑿為止。
補助項目
(一)動力設備:馬達、引擎、抽水機。
(二)塑膠、不鏽鋼蓄水槽。
(三)末端管路灌溉系統:水管。
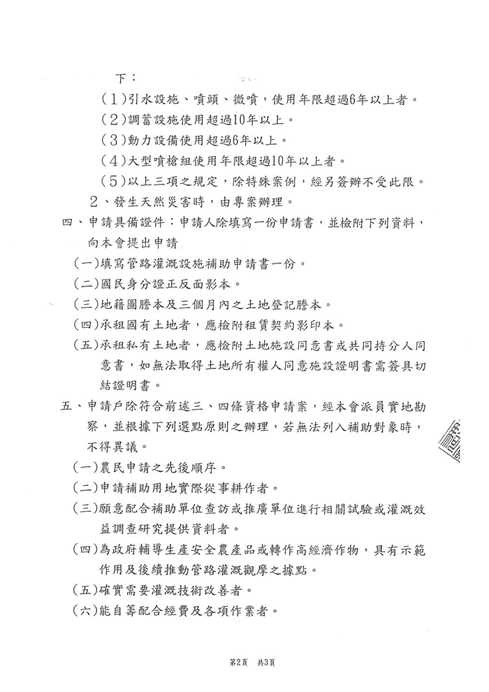
申請具備證件:
(一)填寫管路灌溉設施補助申請書一份。
(二)國民身分證正反面影本。
(三)地籍圖謄本及三個月內之土地登記謄本。
(四)承租國有土地者,應檢附租任契約影印本。
(五)承租私有土地者,應檢附土地設施同意書或共同持分人同意書,如無法取得土地所有權人同意施設證明書需簽具切結證明書。
承辦人:李昆達
連絡電話:0836-25179
附加Word文件檔: matsu-fb99b8edf5a0ed16970ffaced52fbaa2.docx申請表格



連江縣農會 wrote:
本補助以先申請為優先辦理,直至經費用鑿為止。
補助項目
(一)動力設備:馬達、引擎、抽水機。
(二)塑膠、不鏽鋼蓄水槽。
(三)末端管路灌溉系統:水管。
申請具備證件:
(一)填寫管路灌溉設施補助申請書一份。
(二)國民身分證正反面影本。
(三)地籍圖謄本及三個月內之土地登記謄本。
(四)承租國有土地者,應檢附租任契約影印本。
(五)承租私有土地者,應檢附土地設施同意書或共同持分人同意書,如無法取得土地所有權人同意施設證明書需簽具切結證明書。
承辦人:李昆達
連絡電話:0836-25179
附加Word文件檔: matsu-fb99b8edf5a0ed16970ffaced52fbaa2.docx申請表格
![]()
本補助以先申請為優先辦理,直至經費用鑿為止。
補助項目
(一)動力設備:馬達、引擎、抽水機。
(二)塑膠、不鏽鋼蓄水槽。
(三)末端管路灌溉系統:水管。
(四)其他:維護整體農業生產環境所需設施
申請具備證件:
(一)填寫管路灌溉設施補助申請書一份。
(二)國民身分證正反面影本。
(三)地籍圖謄本及三個月內之土地登記謄本。
(四)承租國有土地者,應檢附租任契約影印本。
(五)承租私有土地者,應檢附土地設施同意書或共同持分人同意書,如無法取得土地所有權人同意施設證明書需簽具切結證明書。
承辦人:李昆達
連絡電話:0836-25179
附加Word文件檔: matsu-fb99b8edf5a0ed16970ffaced52fbaa2.docx申請表格






