張貼者
回應木子詩云,政治不必搞得如此冷漠! --閱讀人次 : 925 針對木子詩云在「議會制度不容破壞」一文中指控本人於議會質詢時間點名曹爾元,請其發表從事公職心路歷程與參選抱負為不當行為,並指責議長沒有拒絕本人的無理要求。在此,本人要對木子女士喊話:「政治不必搞得如此冷漠」,您言重了!
况且,您的指控也偏離事實,您說本人利用議會總質詢時間,事實上原本排定的7至10日縣政總質詢,因曹爾章、陳玉發兩議員居隔,大會變更議程延至13至16日舉行,因此並無利用總質詢時間一事,本人是變更議程提出臨時動議請曹爾元發表感言!
長久以來,縣府資深一級主管退休離職,議會請其發表感言所在多有,曹爾元並非特例。況且曹爾元任公職41年,決定提前退休、清白參選,可謂立下最佳典範!在他任公職最後一天請其發表感言及抱負,本就合乎人情義理,若其他有意參選者,能效法曹爾元提前退休或辭職參選,從事公平競爭,實乃全民之福,民眾皆樂觀其成!
冷漠來自於馬祖資訊網的態度,從選舉開始黑陳雪生,打劉增應、外星人聽說聽說的方式打76號,這一切始作庸者難道不是馬資網的操作嗎?政治本就無需冷漠,只是當雙方短兵相接,自然會用同樣標準來檢視。總歸一句話「沒有選舉的時候,不做事也沒關係;選舉到了,做死了還要被抹黑」。
馬資網今天連台灣很熱門的五星縣長頒獎新聞都沒有轉貼,不是操弄是什麼?不管認不認同,至少這是全台各縣市施政成果重要的參考指標!
陳書建 wrote:
「政治不必搞得如此冷漠」
陳書建議員,請問您本屆是第一次當議員嗎?您知道人民賦予您的議員權利不是來讓您在坐領公帑,支付您開會費用時拿讓您以「政治不必如此冷漠」之名,為已然宣布參選 ,但猶有連江縣政府ㄧ級主官接受應備詢的公務員身分之人做置入性行銷助選?
您有去調您錄影帶嗎?曹爾元只是提自己的離職感言嗎?!長達9分鐘的時間裡,如果他只是約略講了辭職感言,無可厚非,
但!您捫心自問,他是否還違反公務員行政中立原則,公然在所謂臨別感言之外還大大行銷自己的競選團隊和發表政見?!
這是您認為的「政治不必如此冷漠」,還是都不是政治素人的您們藐視議堂、粗暴的踐踏民主賦予您的監督權,毀壞神聖議會制度!
難道您也要以「政治不必如此冷漠」的理由,讓其他與您交好的各級參選人ㄧㄧ來利用公費直播的議會上這樣行銷自己嗎?!
您的指控也偏離事實,您說本人利用議會總質詢時間,事實上原本排定的7至10日縣政總質詢,因曹爾章、陳玉發兩議員居隔,大會變更議程延至13至16日舉行,
陳書建議員,不必為了一個硬拗,而再似是而非製造錯覺。今天本來排定的就是總質詢時間,是今天開會後林惠萍議員才突然要求改成延後,而先進行各組議案審查,我有說錯嗎?!
錄影直播已經證明您就是在議長宣布要接下來進行議案審查時,您突然要求讓曹爾元發表辭職感言,然後接下是變本加厲的從辭職感言,加碼成為公然講起自己的競選政見,甚至連還行銷起自己的競選團隊!影響接下來的各組議案審查議事進行行!
不是嗎?!誰才是明明都有錄影轉播為證,還不願承認有錯,悖離事實ㄧ再硬拗?!
您與曹爾元私交好,大可幫他開個人直播費用,另外找時間讓他好好地一次講個夠,可是領納稅人公帑的您卻是公器私用,公然做球為他助選,讓他違反公務員行政中立,您知道您為議會制度帶來多大的負面影響嗎?!要所有議員都有樣學樣嗎?!
那我們還要議會做什麼?!直接變成所有參選人的政見發表會就好了!
公然硬拗到這樣地步,真要讓曹爾元當選,議會還需要存在嗎?!
腦容量不大,所以每次都忘記用哪個帳號登入 因此~~對,都是我
請問動議讓
「備詢中尚未退休且公開參選縣長之一級主管」
在動議流程中利用議案審查時間,演講感言及未來及競選團隊狀況是屬於哪個議程?
...........................................
經查連江縣議會會議規範有以下2條可以讓來賓演講
第九條(來賓演講及介紹)
開會時來賓演講,應以事先特約者為限,並以一人為宜,演講題 目,得先約定,並通知各出席人,或公告之。到會來賓,毋須一一演講,但如有必要,得由主席向會眾簡要介紹。
第十條(致敬及慰問)
凡以會議名義,對個人或團體致敬或慰問,應經正式動議及表決, 於會後以簡要文字表達之
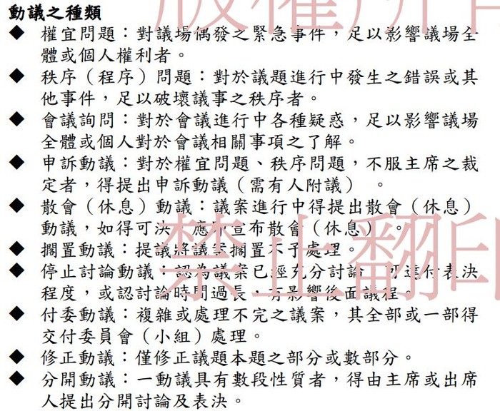
動議之種類

原文網路出處:https://www.tainan.gov.tw/ 原著:王厚誠 題名:會議規範實務
陳書建 wrote:
針對木子詩云在「議會制度不容破壞」一文中指控本人於議會質詢時間點名曹爾元,請其發表從事公職心路歷程與參選抱負為不當行為,並指責議長沒有拒絕本人的無理要求。在此,本人要對木子女士喊話:「政治不必搞得如此冷漠」,您言重了!
况且,您的指控也偏離事實,您說本人利用議會總質詢時間,事實上原本排定的7至10日縣政總質詢,因曹爾章、陳玉發兩議員居隔,大會變更議程延至13至16日舉行,因此並無利用總質詢時間一事,本人是變更議程提出臨時動議請曹爾元發表感言!
長久以來,縣府資深一級主管退休離職,議會請其發表感言所在多有,曹爾元並非特例。況且曹爾元任公職41年,決定提前退休、清白參選,可謂立下最佳典範!在他任公職最後一天請其發表感言及抱負,本就合乎人情義理,若其他有意參選者,能效法曹爾元提前退休或辭職參選,從事公平競爭,實乃全民之福,民眾皆樂觀其成!
你當然可以邀請曹爾元局長發表退休感言,但是不應該是政見發表會吧
這是議事論壇,不是選舉人的議場,是非之間總有區別吧????
難道每個議員、鄉代參選人,都可以被做球到議會、鄉代會在質詢期間去發表政見感言嘛!?!?!?!?




