張貼者
請正視馬祖戰地政務軍事徵用土地之不公義! 文:陳儀宇 --閱讀人次 : 1719 【公開信】歷史的債,何時還?
——致中央政府暨連江縣政府:請正視馬祖戰地政務軍事徵用土地之不公義!
各位馬祖鄉親,以及關心土地正義的全國同胞:
土地,是馬祖人的根,是我們先祖一鋤頭、一簍石在貧瘠海島上墾荒出來的「田場」。然而,這片寫滿家族血脈的土地,卻在長達三十六年的戰地政務時期,成為國家強徵強用的犧牲品。
今天,馬祖早已解嚴,戰地政務也已走入歷史。但我們卻要問:為什麼當初「軍事徵用」的土地,至今仍無法依法返還馬祖人?
一、 消失的地政機關,被抹殺的占有事實
政府常以「民眾拿不出所有權證」為由駁回返還申請。但事實是:馬祖的地政事務所遲至民國 82 年 7 月 1 日才成立。在長達四十年的時間裡,馬祖處於「有占有事實、無登記機關」的行政真空。政府當年沒設辦公室讓百姓登記,今天怎能反過來指責民眾「沒有產權證明」?這是典型的行政傲慢!
二、 變調的時效取得,被誤用的法律條文
目前的《離島建設條例》與《民法》時效取得規定,對於馬祖土地極其不公。我們主張:時效佔有的截止日,必須鎖定在民國 82 年 7 月 1 日。因為在那一天之前,馬祖人根本沒有法律窗口可以申報。政府無視這段歷史缺憾,強行用現代行政標準來衡量先祖的墾荒事實,這不是依法行政,這是以法律為名行強奪之實!
三、 軍事用途消失,土地卻淪為「國有、縣有」
許多當年被非法徵用作為軍營、崗哨、雷達站的土地,如今軍隊撤離、設施傾頹,土地本應功成身退還給原主。然而,軍備局及公產機關卻以各種行政技術手段,將這些土地凍結為國有或無主土地,讓鄉親「看得到、拿不回」。難道當年馬祖人對國家的貢獻與犧牲,換來的是政府對私產的永久鯨吞?
四、 我們的訴求:落實還地於民,修法刻不容緩
馬祖人民田產發展協會代表廣大鄉親提出嚴正抗議與訴求:
1.立即修法: 將民國 82 年 7 月 1 日地政機關成立日,明定為時效取得之法定基準日。
2.放寬認定: 承認多元證據(如戶籍謄本、四鄰證明暨原鄉耆老證明等),尊重歷史真相,而非僅看公文書。
3.專案複審: 對於過去因行政嚴苛而遭駁回的案件,應依新標準全面重新審查。
「歷史可以原諒,但真相不能遺忘;權利可以共商,但正義不能妥協。」
我們呼籲中央主管機關暨連江縣政府,不要再躲在冰冷的條文後,請走入馬祖的村落,看看那些曾被埋設過的地雷、鐵絲網圍籬的砲陣地、戰備道路及雨後春荀的高樓大廈的新營房宿舍等的土地上,皆把我們的祖墳與農地占用殆盡。馬祖人要的不是特權,而是一個遲到了四十年的法律公道!
馬祖人民田產發展協會理事長 陳儀宇 暨 全體連署鄉親 共同敬上
中華民國115年4月13日
-----------
各位馬祖鄉親:
土地,是馬祖人的尊嚴。我們今天爭取的不是政府的恩賜,而是原本就屬於我們的東西。大家了解,民國 82 年 7 月 1 日這個日子,是馬祖地政發展的轉折點,也應該是法律還我們公道的起點。
我在這裡代表馬祖人民田產發展協會做三點總結:
第一、我們會堅持修法: 讓 82 年 7 月 1 日成為法定的佔有截止日,這一點絕不讓步。 第二、我們會監督政府: 要求地政機關成立專案小組,重新審視過去被駁回的案件,不能讓行政程序變成擋箭牌。 第三、我們會持續團結: 今天的修法只是一個開始。我們會請將今天的會議帶進立法院。 第四、4月18日如無法親自到場參加公聽會地鄉親,請用簽署'《連署書》方式來伸援本次修法公聽會,以作為修法之後盾。
(連署書格式,如下一則之PDF檔,請自行下載或來電索取:0921886722陳儀宇)
附加PDF文件檔: 土地所有權登記修法連署.pdf
馬祖地區土地連江縣地政事務所依據行政院101年2月9日召開「解決馬祖地區土地相關問題」第四次專案小組會議會商決議(即內政部101年02月17日內授中辦地字第1016650259號函釋)及相關配套措施以101年7月31日連地所字第1010001591號公告本縣尚未完成登記權屬土地標示清冊重新受理總登記及申請登記相關事宜。依法在此公告受理期間,僅能受理已經辦理地籍調查及測量之土地以視為所有人申請登記或在公告期間異議,已經地籍調查製作地籍調查表之土地,並無再受理第三人申請土地複丈之餘地。爰上揭101年7月31日公告受理期間申請登記或異議案件,所附證明文件無誤,未與他人發生爭議者,即應以所有權人登載於土地登記簿,並無再以時效取得審查後二次公告徵詢異議之法定程序。
土地總登記乃將已辦地籍調查測量編定地號製作地籍調查表之土地,公告後登載於土地登記簿之行政行為。申請人申請登記之土地,若在總登記公告期間無人提出異議,公告資料即可成為登記的基礎,進而完成土地權屬的確定。若未在期限內行使,往後就不得再主張異議,具有程序上「排除後訴」的效果。是以,土地總登記強調公告確定性,避免因無憑據的異議而拖延整體確定作業。
按土地法第59條第1項規定:「土地權利關係人,在前條公告期間內,如有異議,得向該管直轄市或縣(市)地政機關以書面提出,並應附具證明文件。」次按,內政部45年3月8日台內地字第85612號函示意旨:「本案異議人所提異議係認該項土地應登記為國有,與其本人並無權利關係,縱令其提出時間並未逾期,而依土地法第59條之規定,該異議人既非權利關係人,自不具備提出異議之條件,倘該異議人未能證明其為該項土地權利關係人並附具證明文件,證明其因該項土地權利之登記而受有損害時,其前所提之異議,殊無調處之必要。」是以,公產管理機關提出異議應附具證明文件,未出具證明文件,殊無調處之必要,地政機關依法應予駁回異議。
財政部國有財產署並未於101年7月31日總登記公告受理期間囑託登記,又未申請地籍測量確定界址,亦欠缺《直轄市縣(市)不動產糾紛調處委員會設置及調處辦法》第15條第1項第1款應提出之證明文件,所提異議即屬程序不完備,本無調處必要。但不動產糾紛調處委員會卻未依同法第16條第7款規定駁回,反而縱容受理公產管理機關異議,違反土地法第59條第1項規定,卻未依土地登記規則第57條第1項第4款規定駁回異議申請案,其行政行為容有嚴重瑕疵,所為之調處結果應以無效認定。
地方制度法第 77 條
1 中央與直轄市、縣(市)間,權限遇有爭議時,由立法院院會議決之;縣與鄉(鎮、市)間,自治事項遇有爭議時,由內政部會同中央各該主管機關解決之。
2 直轄市間、直轄市與縣(市)間,事權發生爭議時,由行政院解決之;縣(市)間,事權發生爭議時,由中央各該主管機關解決之;鄉(鎮、市)間,事權發生爭議時,由縣政府解決之。
馬祖地區的土地行政院函示得以視為所有人登記,縣政府拒不執行,也不報請立法院院會議決,就擅自駁回人民申請登記案件,讓大家來評評理,你說有沒有行政怠惰。
單純因為國家在私人土地上興建或使用軍事設施,不當然代表原土地所有權人或占有人喪失占有。地政機關也不能以「有軍事設施」作為否定申請人占有的依據,而拒絕申請人的土地登記。
國家不依法徵收或價購就用他人土地,性質上屬「侵奪占有」或「不法占有」。
在這種情形下:
國家取得的占有不會排除原地主仍具被侵害的占有權地位。
原權利人即使失去實際使用,法律上仍視為其占有被侵害,而非「自願放棄占有」。
因此並非「喪失占有」,而是「占有遭非法干擾」。
土地四鄰證明書雖不能單獨作為土地登記原因的證明文件。但在特定登記(如總登記、第一次登記、測量更正、面積變更)中,與地籍調查表、總登記或第一次登記公告程序結合,得作為登記依據之一。
朱榮忠 wrote:
地政機關以「國軍使用」作為否認民眾權利的依據,難免造成國家不用徵收,不用補償,單靠「事實使用」,就能剝奪人民權利,這是嚴重違反憲法財產權保障。
89年4月5日公布施行離島建設條例。從離島建設條例訂定及修正經過,可知該條例第9條第1項是針對依法「徵收」、「價購」、「徵購」之土地賦予人民購回土地之權利;而同條第6項則是將非經有償徵收或價購程序致登記爲公有之土地,還地於民,賦予人民申請返還土地請求權,以修復爲戰地政務而特別犧牲之人民財產權,回復其所有權。因此,經徵用而遭登記爲公有之土地,既非「有償徵收或價購」,即屬第6項規範之情形,尤其不符法定程序之徵用土地,更是該規定所欲處理之問題(最高行政法院109年度上字第352號判決意旨參照)。鄭睿傑
matsuch
離島建設條例第九之三條第七項規定,「金門地區雷區範圍內之未登記土地辦理土地所有權第一次登記,該土地於佈雷前已完成時效占有,因佈雷而喪失占有者,視為占有不中斷」。基於土地登記事務具全國一致性,馬祖地區因軍事原因喪失占有土地,應當比照適用,方符公平原則。
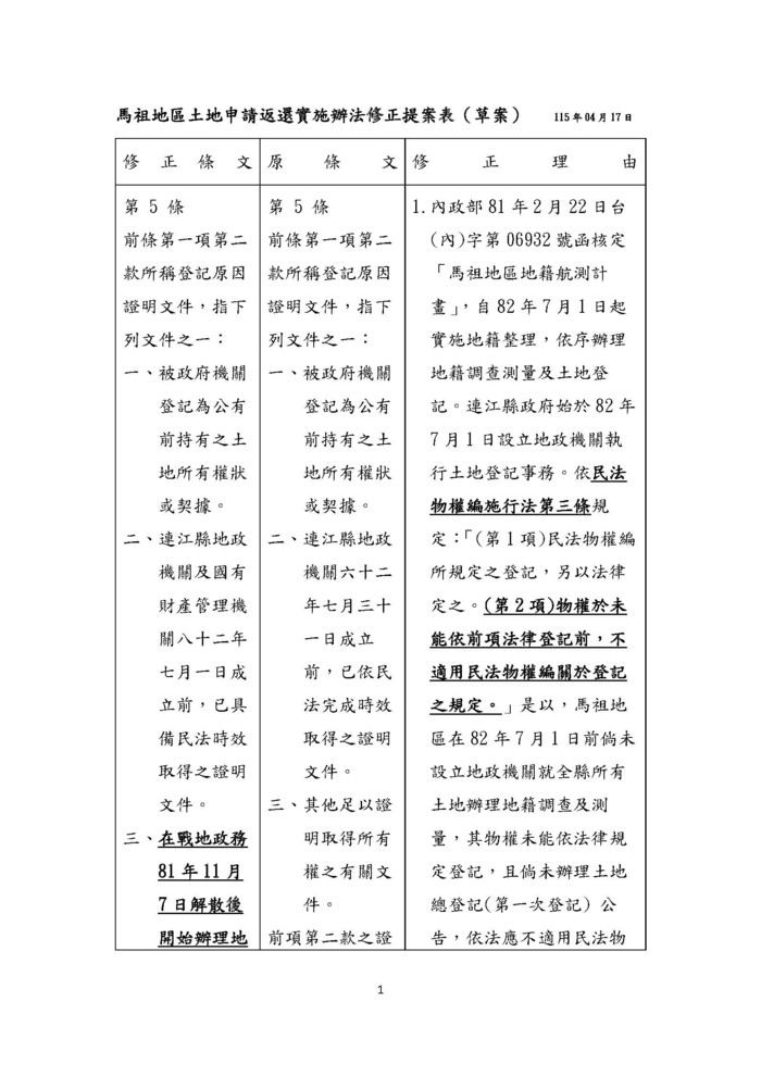
內政部81年2月22日台(內)字第06932號函核定「馬祖地區地籍航測計畫」,自82年7月1日起實施地籍整理,依序辦理地籍調查測量及土地登記。連江縣政府始於82年7月1日設立地政機關執行土地登記事務。依民法物權編施行法第三條規定:「(第1項)民法物權編所規定之登記,另以法律定之。(第2項)物權於未能依前項法律登記前,不適用民法物權編關於登記之規定。」是以,馬祖地區在82年7月1日前倘未設立地政機關就全縣所有土地辦理地籍調查及測量,其物權未能依法律規定登記,且未依法公告土地總登記(第一次登記),應不適用民法物權編關於登記之規定。又依民法物權編施行法第九條規定:「依法得請求登記為所有人者,如第三條第一項所定之登記機關尚未設立,於得請求登記之日,視為所有人。」因此,馬祖地區在八十二年七月一日始成立連江縣地政事務所,在地政機關成立前已完成民法第769條或第770條時效取得之條件者,於土地總登記(第一次登記)受理期間提出申請者,得以視為所有人登記為所有人。
地政機關辦理地籍調查測量經依台灣省政府民政廳36年7月29日頒布之「台灣省土地地目明細表」,編定為建、雜、田、旱、林、墓等地目之土地,即為建築用地或直接生產用地,地政機關不應再以莫須有的理由駁回。所謂「地目」,指土地使用現況的類別,又名「地貌」。所謂「等則」,指各種地目的優劣等級,又名「地力」,俗稱土地之好壞。地政機關依地籍調查資料編定地目等則,按土地之好壞作為課徵稅賦的基礎。是以,已編地目之農業用地,地政機關即不得任意增加法律所無之限制,應不得再以單純之「現場勘察地形高低起伏」、或「現為軍事設施」、或「比對歷史航照圖無耕作跡象」、或「占有已中斷」、或「目前沒有占有事實」作為駁回理由之餘地。因為在總登記(第一次登記)的程序中,目的在找回真正的所有人,得以民法物權編施行法第三條第二項,不適用物權關於登記之規定。















