天氣:多雲時晴 溫度:25℃
AQI:
54
風向:西南 風力:13級
南竿雲高:
18000呎
能見度:
7000公尺
北竿雲高:
20000呎
能見度:
10公里以上
首頁
馬祖旅遊網
馬祖日報
飛機航班
補位
機場&北竿
離島航班
海運訂位
機場&北竿直播
搜尋
新臺馬輪
臺馬之星
港口直播
馬祖酒廠
住宿全覽
藍眼淚
天氣預報
天氣監測
生活資訊
馬祖酒廠
藍眼淚全攻略
馬祖住宿全覽
天氣監測
搜尋
南竿東區民宿 ▼
麗堤(依嬤本館)民宿
馬吉民宿
清水灣客棧
香賓民宿
涼山頂民宿
福澳窩背包客民宿
璞宿商旅
馬祖民宿
福華民宿
多麗民宿
南竿西區民宿 ▼
小舅媽民宿
海天民宿
悠而UR行旅
卡蹓英雄館
津沙101海景民宿
北竿全區民宿 ▼
龍福山莊
大新民宿
碧雲天渡假村
億客來民宿
雲記山莊
田園山莊
北海岸飯店
大宅三院青年旅宿
北竿芹壁民宿 ▼
芹壁山城
芹壁愛情海
芹壁美芹居
芹壁家適
芹壁愛芹小築
芹壁地中海
東西莒民宿 ▼
船老大民宿
山海一家會館
幸福居民宿
黃金沙灘民宿
福正民宿
百合民宿
鋒之谷民宿
東引民宿 ▼
香格里拉休閒民宿
東湧行旅
東引123民宿
今友緣二館
昕華飯店
印象北疆風情旅棧
馬蓋先民宿
國境之北民宿
安逸旅店
邊辰民宿
東磯民宿
發哥民宿
海角民宿
民生民宿
遊戲民宿
特產&裝潢 ▼
兩岸特產
承釀淳酒業
馬祖手信坊
柏閣室內裝修企業社
雅富室內裝潢工坊
交通旅遊 ▼
馬祖交通(八八旅行社)
龍福旅行社
臺馬之星
南北海運
大坵2號
夏日海洋號
船老大7號
第八驛站KTV
[登入]
[註冊]
交通資訊
離島航班
大坵航班
飛機動態
候補資訊
立榮訂位
華信訂位
海上訂位
臺馬之星
小三通
天氣海象
馬祖海象
三天海象
更多...
馬祖好站
連江縣議會
陳雪生立委
南竿鄉公所
北竿鄉公所
莒光鄉公所
東引鄉公所
大同之家
學校專區
介壽國中小
中正國中小
敬恆國中小
中山國中
仁愛國小
塘岐國小
東莒國小
連江縣戶海資源中心
相關連結
縣立醫院
衛生所班表
連江縣政府
馬管處
馬祖e點通
馬祖好行
馬祖高中
樂活體育館
更多...
線上查詢
常用電話
公車動態
各島地圖
本站專區
關於本站
站務公告
論壇全覽
馬祖資訊網論壇
»
新聞、布告
»
最新消息
最新消息
張貼者
立法委員陳雪生服務處
資深會員
註冊 : 2012-01-31
發表文章 : 1339
掌聲鼓勵 : 2131
發表時間 : 2025-11-21 17:09:10
FORM: Logged
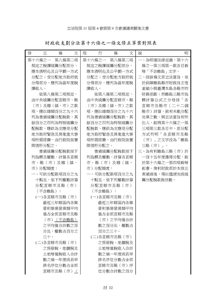
財劃法第十六條之一修正三讀通過 離島三縣統籌分配稅款獲保障
--閱讀人次 : 642
立法院今(21)日下午三讀通過《財政收支劃分法》第十六條之一修正條文,確保離島三縣(市)能於115年度依照立法原意,取得普通統籌分配稅款百分之二點五的保障額度。本案由立法委員陳雪生、陳玉珍、楊曜、賴士葆等27位立委共同提案,並獲全體委員支持完成三讀。
立法委員陳雪生表示,離島因地理條件特殊、公共建設成本高、行政資源有限,更需要中央合理且穩定的財政支持。本次修法三讀通過,讓立法精神真正落實,離島三縣(市)未來得以持續推動基礎建設、教育文化、民生服務等重要工作,強化地方發展。
已有
0
位網友鼓勵
第1頁 (共1頁)